正在阅读:

任泽平:5G时代的新基建,中美决战新一代信息技术

扫一扫下载界面新闻APP

任泽平:5G时代的新基建,中美决战新一代信息技术

通信基础设施是信息互联网时代的“高速公路”,为数字经济提供基础设施底层支撑,是世界各国发展高科技和保障战略安全的必争之地。

任泽平:5G时代的新基建,中美决战新一代信息技术

文丨任泽平  连一席 陈栎熙

导读

习近平总书记在2018年两院院士大会上的重要讲话指出:“世界正在进入以信息产业为主导的经济发展时期。我们要把握数字化、网络化、智能化融合发展的契机,以信息化、智能化为杠杆培育新动能。”

通信基础设施是信息互联网时代的“高速公路”,为数字经济提供基础设施底层支撑,是世界各国发展高科技和保障战略安全的必争之地。1G到4G曾是欧美主导的时代,2010年美国率先开启4G商用,随后带动了一批移动互联网应用的快速发展,4G的领先地位累计为美国带动1万亿美元的产出、每年为美国GDP增长贡献4750亿美元,为美国巩固科技霸主地位贡献巨大。未来5G将以万亿级美元的投资拉动十万亿级的下游经济价值,成为大国竞争的关键,中美将在此决战新一代信息技术之巅。

中国移动通讯行业经历了1G空白、2G落后、3G追随、4G同步的发展历程,今天我们终于在5G时代走在了前沿,在标准制定、产业链配套等方面拥有了话语权。历史经验表明,基础设施建设必须具有一定的前瞻性,才能将先发优势转化为产业生态优势,牢牢掌握新一轮全球科技竞争的制高点。我们建议应推动以5G为代表的新型基础设施建设,深化产学研融合,并促进5G与工业互联网、车联网、人工智能等垂直行业应用融合发展,加速形成5G创新生态。

目录

1    迈向5G时代

1.1   第5代移动通讯技术简称5G,有三大应用场景

1.2   移动通讯经过1-4G演化,正式向5G迈进

2    5G是各国发展高科技和保障战略安全的必争之地

2.1   5G将以万亿级美元的投资拉动十万亿级的下游经济价值

2.2   5G产业安全对国家安全具有重要意义

3    5G之争:中美为第一梯队,日韩欧紧随其后

3.1   战略之争:中国将5G引领纳入国家战略,美国不断施压遏制中国崛起

3.2   部署之争:中国Sub-6频段丰富,领跑5G部署

3.3   标准之争:中国SEPs数量领先,华为Polar码在关键领域取得突破

3.4   设备之争:中欧企业四强争霸,华为中兴异军突起

4    展望与建议:新基建,抢占全球新一代信息技术制高点

正文

迈向5G时代

1.1 第5代移动通讯简称5G,有三大应用场景

5G是第5代移动通讯技术的简称。与4G相比,5G在用户体验速率、连接设备数量、时延方面具备明显优势。速率上,5G基站峰值速率和用户体验速率达到20Gbps、100Mbps,分别为4G的20倍、10倍;连接设备数量可达100万终端/km²,为4G的10倍;网络时延可由4G时代的10ms降低到1ms。

根据ITU的愿景,5G将主要面临三大应用场景:增强移动带宽(eMBB, Enhanced mobile broadband)、大规模物联网(mMTC, Massive machine type communications)、超高可靠低时延通信(uRLLC, Ultra-reliable and low latency communication)eMBB场景要求大带宽,对应的是人与人之间极致的通信体验,对应的是3D/超高清视频等大流量移动宽带业务;mMTC和uRLLC则是物联网的应用场景,mMTC要求广连接,满足物与物之间的通信需求,面向智慧城市、环境监测、智能农业、森林防火等以传感和数据采集为目标的应用场景;uRLLC对时延和可靠性具有极高的指标要求,面向如车联网、工业控制等垂直行业的特殊应用需求。我国亦为 5G 技术定义了四大应用场景:连续广域覆盖、热点高容量、低功耗大连接和低时延高可靠,主要是进一步把移动宽带划分为连续广域覆盖和热点高容量。

 

1.2 移动通讯经过1-4G演化,正式向5G迈进

移动通讯技术每十年更新一代,目前经过1G到4G的演进。第一代无线通讯技术发展于20世纪50-60年代,70年代推出,80年代正式投入使用。根据行业规律,移动通讯技术每隔10年就会出现一次代际变更,如今经过几十年的发展已经完成1G到4G的演进,2020年伊始正在向着5G全面迈进。

 

1G-4G传输效率不断提高,应用场景不断扩展。1G网络为模拟信号,仅具备语音通信能力,传输速度仅为2.4kbp;2G网络发展于1990年代,由1G时代的模拟信号转换为数字信号,支持文本和语音通信,传输速度提升至64Kbps;3G被视为移动通信新纪元的重要关键,3G网络拥有高频宽和稳定的传输并实现了互联网接入,视频电话和大数据传输变得更加普遍,移动通讯有了更加广阔的应用,支持移动网络的平板电脑也是在这个时代出现;4G时代网络应用全IP组网,传输速度是3G的10倍,实现智能手机、平板电脑等无线终端设备的普及,孕育了直播、移动购物、移动社交等多种广阔的应用场景。

5G网络具有低时延、广连接、大带宽三大特点,后续将会促进物联网、车联网、VR、AR等应用场景的不断成熟,推动社会进步和人类生活方式的变革。

 

2 5G是各国发展高科技和保障战略安全的必争之地

2.1 5G将以万亿级美元的投资拉动十万亿级的下游经济价值

5G对经济的贡献可分为直接和间接两个方面。5G直接贡献为带动电信运营商、相关设备企业和信息服务业务的快速增长。在5G商用的初期,电信运营商首先投资于5G基站等网络基础设施,拉动对于5G设备的投资;在5G商用的中后期,大量社会资本涌入,成立相关互联网企业提供5G相关信息服务,带来大量收入。5G的成熟会激活现有行业并创造新的场景与需求,间接刺激经济的增长。5G技术首先能达到eMBB标准,促成AR/VR等家庭娱乐需求的率先成熟,带动终端设备及内容的爆发。随着网络建设的逐步完善,达到高可靠低时延和大带宽标准后,工业4.0、车联网、智慧城市、智慧医疗等广阔的场景也会逐步被激发。

 

参考4G发展历史,美国在4G时代的领先地位为其带来巨大的经济贡献和就业机会。2010年12月美国最大的移动运营商Verizon Wireless开始大规模商用FDD LTE标志着美国主导4G技术。无线通讯行业具有乘数效应,每投入1美元可以带动3.2美元GDP增长,每增加一个工作岗位可以带动7.7个相关工作岗位。根据CTIA统计,从2010年以来,无线通讯行业累计创造了470万个相关工作岗位,累计带动1万亿美元的产出,每年为美国GDP增长贡献4750亿美元。

 

中国有最广阔的无线通讯市场,在5G时代掌握主动权可以带来巨大的经济利益,同时也是决定中国在全球新一代信息技术竞争地位的关键。根据中国信通院统计,2030年5G直接贡献的总产出、经济增加值分别为 6.3 万亿元、2.9 万亿元;间接贡献的总产出、经济增加值分别为10.6万亿元、3.6万亿元。

2.2 5G产业安全对国家安全具有重要意义

 

5G技术被广泛应用于国民经济、军事等各领域,5G安全对国家安全具有重要意义。电信业作为战略性行业,对于国家战略安全具有重要意义。而随着5G技术的不断成熟并在各个领域逐步应用,移动通信网络、社会关系网络、国家治理高度融合,5G产业安全与国家总体安全联系越发密切。

5G产业安全体现在5G产业链安全、信息安全、网络安全等多个领域:

1)5G产业链的安全又可具体为技术安全、设备安全和终端安全。在5G发展过程中,我国通讯行业遭遇了美国为首的相关国家以5G安全问题进行的全方位打压。2018年4月,美国禁止中兴购买美国公司敏感产品,中兴业务一度陷入停摆,随后美国又多次对华为进行打压,对其5G设备进行封杀。中国只有在5G技术积累、设备制造以及终端操作系统、技术标准等方面取得优势,才能在层层重压下保证5G产业链的安全,赢得5G产业正常、稳定发展的环境。

2)5G信息安全在万物互联时代面临更大的考验。未来随着物联网技术进一步成熟与应用,人际互联网和物际互联网并行发展,高度融合。未来每平方公里范围内终端连接数量可达百万量级,社交网络、无人驾驶、远程医疗产生的海量信息将给5G信息安全带来前所未有的挑战。

3)5G网络安全对保障国家安全、经济社会稳定具有重要意义。网络功能虚拟化、网络切片等新技术的应用会使5G网络更易受到攻击。未来5G将广泛应用于工业制造、物联网、车联网等重点行业,此时一旦遭遇网络攻击,经济社会稳定和人民生产生活将会遭受严重损失。

在未来大国博弈中,5G技术领先决定了一个国家能走多快,而5G安全防御能力则注定了这个国家能走多远。

3 5G之争:中美为第一梯队,日韩欧紧随其后

根据对频谱可用性、5G部署进度、政府相关政策扶持与财政支持、行业企业投入情况、市场空间等多方面因素对比,中美处于领先地位。中国在各方面准备均较为充分,美国由于缺乏丰富的Sub-6频段,在频谱资源可用性上较落后。韩国对于5G的重视程度高,在5G的研发投入、技术储备、商用部署上均较为领先,然而受到自身人口的限制,韩国5G市场空间较小,不足以培育5G广阔的应用场景。日本在标准贡献、企业及商用进度上落后于中美韩,5G研究上重点针对eMBB为主的应用研究。欧盟区的目标不是赢得5G竞争,而只是力求保持竞争力。在欧盟区内部,5G 战略主要基于国家层面,欧盟只能扮演一种协调角色。各成员国5G建设参差不齐,整体进度较慢。

 

3.1 战略之争:中国将5G引领纳入国家战略,美国不断施压遏制中国崛起

3.1.1 中国:政府主导,企业攻坚,研发、网络建设、产业化全面推进

我国5G布局以政府为主导积极推动产业发展。我国政府高度重视5G发展,提出“5G引领”的发展目标将5G纳入国家战略,在《“十三五”规划纲要》、《国家信息化发展战略纲要》等规划中对5G发展做出明确部署,要求在5G方面成为技术、标准、产业、服务与应用的领先国家之一,综合竞争实力和创新能力进入世界前列。为实现该目标,在国家层面支持下,从制定标准、研发、网络基础设施技术、建立产业链到参与重点应用情景等方面。

中国政府积极扩大标准制定的影响力。2013年,我国工信部、发改委及科技部联合成立了IMT-2020(5G)组织,积极推进标准的编制,后续国内及国际的移动通讯运营商及设备上均纳入组织。目前我国5G方面标准必要专利达到全球第一的水平。研发方面,政府积极推动5G产学研一体化。在推进组框架下,政府规划并指导完成了全球首个5G测试项目,并在2018年底提前完成第三阶段的5G技术研发测试。网络基础设施建设上,中国倡导新基建并利用财政政策大力扶持。2019年12月初,中国5G基站数量已经达到了12.6万个。工信部表示2020年底争取实现全国所有地级市覆盖5G网络。产业化方面,政府一方面积极推动5G商用,另外培育成熟的生态环境,促进下游应用的开发。2019年6月,我国工信部正式向三大运营商及中国广电下发了5G商用牌照,10月份三大运营商纷纷推出了5G套餐,我国正式进入5G商用元年。积极的政府支持和产业资本投资帮助中国形成了一个自给自足的5G环境。我国致力打造由设备制造商、芯片供应商、电信运营商、应用和平台提供商组成的丰富生态系统。随着对5G服务需求的增加,应用程序开发商等新公司和设备销售将会蓬勃发展。这将为电信和硬件制造商带来新的收入,并使互联网公司和应用程序开发商在较长时期内受益。

3.1.2 美国: 政府推动、私营部门主导,更新落后法规促进5G投资

美国5G发展主要依靠私营企业投入、研发和推动,在迅速推进5G建设的同时关注网络安全,力求在5G网络竞赛中获得主导权。2018年9月,美国联邦通信委员会(FCC)发布“5G加速计划”,作为一个全面的5G发展战略,包括三大重要内容:1)采取措施为5G服务提供更多频谱,向市场投放近5000MHz的5G高频频谱,并在中低频段以及免许可频段为5G进行有针对性的改变;2)加快对小型蜂窝设施的各级政府审查,鼓励私营部门投资5G网络;3)更新5G相关法规,鼓励投资和创新,并确保美国5G通信供应链的完整和安全。

3.1.3 日韩欧:政府、企业合作,共同推进5G发展

韩国制定清晰的5G发展规划,基础设施建设和商用推进突出。2014年韩国未来创造科学部发布了以5G发展总体规划为主要内容的“未来移动通信产业发展战略”,决定投入15亿美元支持5G发展,并在2020年推出全面5G商用服务。同年,韩国政府设立由公立及私营部门、电信服务商和制造商代表、专家组成的5G论坛,推动5G标准化及全球化。2017年,韩国发布5G频谱规划,对5G中频段及毫米波频谱资源进行划分。2018年韩国冬运会期间,韩国电信联合国内外多家运营商和设备商推出5G服务, 开创了5G全球首次商用。2019年2月,韩国公布《5G应用战略推进计划》,致力于建设基础环境,提出提前分配5G频谱资源,为新建5G网络减税等政策。同年4月,韩国三大运营商正式推出5G服务,成为全球首个启用民用5G网络的国家。韩国还发表“5G+战略”,选定五项核心服务和十大“5G+战略产业”。

日本积极布局5G,前瞻性开展应用研究。2014年,日本设立5G移动论坛推动5G的研究和发展。2016年,日本内政和通信部发布了《2020 年实现5G的无线电政策》,提出三项措施:一是举办5G移动峰会,组织协调各机构工作,促进5G发展;二是推进政产学研协作,完成频谱分配工作和5G演示;三是在国际电信联盟和第三代合作伙伴计划指导下开展标准制定工作。2018年,总务省提出积极推动eMBB为主的应用研究,重点研究车联网、远程医疗、智能工厂、应急救灾等应用的新型商业模式,要求在2025年左右使“后5G”标准实现商业化,并公布以2030年为设想的频谱利用战略方案。2019年4月,日本向四家运营商完成了中频段频谱及毫米波的分配。

欧洲注重欧盟内部标准统一,力求5G竞赛中保持竞争力。欧盟5G建设战略主要有三点:一北欧五国充当“先锋”,领跑欧盟5G发展进程;二英、法、德等国将5G研究和发展作为争夺未来工业4.0制高点的战略举措。三重点突出5G的网络安全举措。为达到战略目标,欧盟主要采取以下三大举措:1)全力支持5G移动通信标准化活动。“标准”是5G将来取得市场化成功的关键。欧盟以直接出资或政策扶持的形式刺激民间资本投入5G标准制定工作,并为各标准制定组织之间相互协调提供支持;2)制定统一的5G实验路线图。根据《欧洲5G行动计划》,欧洲5G实验共分为两个阶段:第一阶段截至2018年。欧洲各国以“独立试验联盟”的形式开展5G技术试验,验证新兴5G能力并培育相应5G生态系统。第二阶段为首批5G国际标准冻结后,欧洲移动通信业界须就5G技术试验规范达成一致,而且要在进行5G技术试验时尽可能地采用符合5G标准的系统。3)推动5G生态系统的建设。欧盟5GPPP的5G技术研究与创新项目给予财政资助外,欧盟委员会还应该考虑分配一部分资金给进行5G技术试验与验证的垂直行业,并建立“5G创投基金”,以培育新一波的与5G技术相关的创业与创新。

3.2 部署之争:中国Sub-6频段丰富,领跑5G部署

丰富的Sub-6资源是5G部署取得先发优势的关键。国家5G部署受到国家战略、运营商投资、频谱资源分配等多方面影响。其中频谱资源分配是最为关键和基础的因素。目前世界主流国家主要采用Sub-6和毫米波两个频段对5G进行部署,其中Sub-6具有覆盖范围广、建设成本低的特点,而毫米波作为5G新开发频谱,覆盖范围小、相关技术尚不成熟、部署成本远高于Sub-6频段,因此世界主流国家均选择Sub-6作为5G初期建设主要频段。

 

3.2.1 频谱分配:中国优先发展中频段,美国中频资源不足转向毫米波

中国和欧洲在5G发展初期率先布局中频段,美国优先发展毫米波,日韩完成三重频谱分配。中国在中频段向移动业务分配了300MHz频谱,分布在3.4-3.6GHz和4.8-4.9GHz两个频段,并向三家移动运营商颁发了实验用频许可。中国2019年正式开始5G商用。6月6日,工信部向中国电信、中国移动中国联通、中国广电发放了5G商用牌照。10月31日三大运营商共同宣布5G服务启动,并发布了5G相应的套餐。欧盟也在《5G行动计划》中提出是3400-3800MHz频段为欧盟2020年前5G部署的主要频段。欧盟5G部署没有偏重毫米波频段,而是从不同的低、中、高频段满足不同的5G需求。韩国抢跑毫米波,低频资源分配不足。韩国在2018年6月成功拍卖了26.5-28.9GHz频段频谱2.4GHz,平均每个运营商800MHz;3420-3700MHz频谱280MHz,成为第一个对毫米波完成分配的国家。但韩国低频资源分配相对不足,供分配低频谱资源477MHz,在国际主流国家中倒数第2。由于低频资源稀缺,韩国在2016年进行700MHz频段的2×20MHz频谱拍卖时,由于价格昂贵而流拍。日本高中低频段均分配了丰富的频谱资源,已经为四家运营商分配5G频谱,涉及39GHz、28GHz、4.5GHz、3.7GHz等多个频段。

 

美国中段频谱主要是军用或商用,划分上比较困难,因此美国在5G建设上采取毫米波优先的战略,把拍卖高频频谱作为优先发展规划,分配了丰富的高频谱资源。美国于2016、2017年连续两年发布了5G频谱规划,授权包括24.25-24.45GHz、24.75-25.25GHz、47.2-48.2GHz、27.5-28.35GHz、37-40GHz、64-71GHz等频段用于5G,共计12.55GHz。目前美国已经完成3次全国性频谱拍卖,24GHz、28GHz、37GHz,39GHz和47GHz多个波段均已分配。中频段拥挤,短期难以协调。3.5GHz为国际主流5G建设波段,而美国3.45GHz波段被军用雷达系统占用,很难清理。3GHz和4GHz频谱大部分是美国国防部广泛使用的频段,可用与5G部署的中频段资源非常有限。美国政府提出FCC在2020年底之前出售至少280MHz的频谱,但实际效果如何还未可知。积极释放低频资源。FCC对600MHz、800MHz和900MHz频段进行更改,扩大5G业务低频段的使用。目前美国累计释放716MHz低频频谱。

 

美国毫米波建设难度较大,成本收益不匹配。毫米波短波长和窄光束的特性限制了传播距离,因此对基站数量要求较高,建设成本成倍与Sub-6。另外,毫米波很容易被墙壁,树叶和人体本身等障碍物阻挡,进一步加剧了基站部署的难度。全球大多数国家未来5G生态系统是建立在Sub-6中频频谱之上,美国也将面临毫米波设备通用性的挑战和Sub-6基础设施安全问题。无线网络的领导地位要求全球市场认可并遵循领导者所制定的频谱频段规范,因此,如果美国继续探索与世界其他国家不同的频谱范围,一方面会导致5G组网缺乏全球供应链基础。另外美国即使在毫米波取得较强的技术优势,由于缺乏追随者,仍然无法主导5G标准话语权,美国本土供应商无法投资研发未来的5G产品,进一步失去失去市场主导权。

3.2.2 商用进展:5G商用进度超预期,中日韩正式商用

全球来看,5G商用进展超预期。5G商用在2019年正式启动,截至2020年1月,全球共有121个国家/地区356家运营商正在进行5G计划、试验、部署或已经实现5G商用,其中34个国家/地区62运营商已经宣布3GPP标准下5G商用服务(包括固定接入服务和移动服务),目前运营商公布的5G商用规划基本都在2020、2021年。

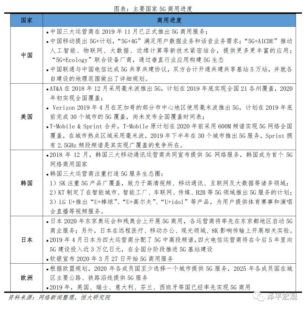
目前中国、韩国、美国及欧洲部分国家均已经实现5G商用,日本软银预计今年3月27日正式推出5G服务。韩国在5G商用上走的最快,在2019年4月份全球率先开展5G商用,截至年底三家运营商在5G网络方面合计部署约19万站AAU,覆盖了85%的城市和93%的人口,5G用户规模到达到500万。美国部分运营商在2018年初期就开始小规模5G部署,但由于缺乏中频资源,存在信号差、覆盖宅的问题;中国在2019年11月1日开始提供5G服务,计划在今年底实现全国所有地级市覆盖5G网络。

 

3.3 标准之争:中国SEPs数量领先,华为Polar码在关键领域取得突破

5G标准制定权决定产业话语权,具体体现在标准必要专利的数量与分布领域。5G作为新一代移动通讯网络,其网络架构发生较大变革,其调制、编码、空口等都需要运用新的技术方案。为保证无线通讯的通用性、实现规模效应,各国加入3GPP组织,以3GPP选定的最优技术方案作为标准进行5G网络建设。5G关键技术相关的标准必要专利(SEPs, Standards-Essential Patents)的分布和构成,体现了各企业在不同关键技术及其产业实践中的话语权。SEPs在5G领域是指经3GPP认定的实施某一技术标准无法避免、无替代方案、必须使用的专利。企业向3GPP提交的提案为标准的技术方案,经过3GPP采用、写入标准中并同时申请专利则形成了标准必要专利。企业技术方案被采用为SEPs后,可以向任何使用该专利的企业收取专利许可费,扩大自身产品市场份额,不断提高产业链地位与话语权。

3.3.1 移动通讯发展史表明,标准制定权即产业链主导权 

一般来说,拥有标准制定权的企业可以获得丰厚的专利费、巨大的市场价值,实现全球产业链的主导。移动通信行业作为一个专利密集型行业,每个通信产品都离不开其所依赖的通信协议标准,拥有标准制定权的国家可以进一步推广其技术、架构和设备。标准的垄断促进芯片等设备销售,带来巨大的市场价值。

全球通信标准存在十年一代的规律,高通是2-4G时代的霸主,高通带领美国完成对GSM标准的逆风翻盘,成就了全球领导地位。2G时期,欧洲电信标准组织(ETSI)推行的GSM是行业主流标准;高通后期研发CDMA技术,并利用各大巨头争夺GSM标准的时机,大量注册CDMA技术专利。3G时代,高通联合诸多厂商成立3GPP2,制定CDMA2000标准,奠定其在CDMA生态圈中的霸主地位。据不完全统计,高通目前拥有的专利超过13000项,主要集中分布在3G和4G的核心领域,其中大约3900多项是CDMA的专利。

 

高通对CDMA技术标准的垄断为其带来巨额专利费。CDMA技术作为移动通讯的底层技术,端到端的通信涉及到的基站设备、运营商网络、手机终端等,整个通信产业都要向底层核心技术专利所有者缴纳数额不菲的专利费。高通的专利费可以分为两个部分,一方面高通向使用其芯片的手机、平板等厂商收取专利费;另外高通还向其他使用高通专利的芯片生产厂商收取专利授权费,专利授权费采用整机收费的方式,向使用其他芯片的手机厂商收取。这些手机厂商每年需要向高通缴纳几十万至百万美元不等的固定授权费和产品销售价格的3%-5%的专利许可费。专利业务成为高通的利润奶牛,2018年专利授权业务贡献了高通总收入的23%,总利润的54%。

 

3.3.2 中国经过1-4G时代的追赶,5G时代终获领先优势

中国在无线通讯标准上实现了全面落后、2G追随、3G突破、4G同步到5G领跑的过程,目前中国在5G SEPs数量上遥遥领先,移动通讯最关键的底层编码技术上也取得突破。2G时代,国外企业主导技术标准,在市场上占据主导地位;3G时代,中国推出了自主网络制式 TD-SCDMA,但行业话语权依然很低,国内企业逐步开始与欧美企业在市场上直接竞争;4G 时代,中国企业在标准的话语权上增大,TD-LTE 迅猛发展,让我国通信技术走在了世界前列。5G 技术标准研发是我国赶超世界先进水平的历史机遇,也是中国通信业的一个必争之地。

 

从数量上看,中国5G SEPs数量遥遥领先。近年来,5G SEPs专利数量急剧增加,主要来自中国、美国、韩国、欧洲和日本。根据Iplytics数据,截至2019年11月,中国标准必要专利已申报组数6783组,对5G标准贡献达到32103个,参加3GPP会议的工程师数量累计6512人,均位列世界第一的水平;具体到企业,华为标准必要专利已申报组数3325、对5G标准贡献达到19473,参加3GPP会议的工程师数量3098,超过所有参会企业。中兴和中国移动也对中国标准必要专利储备和标准的制定做出了重要贡献。

 

从质量上看,中国在5G信道编码这一关键技术上已取得突破。5G 网络可以分为接入网和核心网,其中接入网相应的无线接口协议又可分物理层、数据链路层和网络层。物理层是整个系统设计中最核心的部分,占到了5G接入网标准必要专利申请量的67%,其中,新型调制技术、信道编码技术是物理层设计中最核心、最深奥的部分。在5G通信技术标准制定中,华为主推的 Polar Code方案成为了 5G控制信道eMBB场景编码方案。

3.4 设备之争:中欧企业四强争霸,华为中兴异军突起

3.4.1 5G产业链主设备价值量大、产业地位高

在5G产业链中,通讯网络设备是价值量最大、产业链地位最高的一环。通信网络设备是移动通信系统的核心环节,涉及无线、传输、核心网及业务承载支撑等系统设备,而主设备商在整个网络建设中类似于总承包商的角色,为运营商提供完整解决方案,处于统筹地位。

 

3.4.2 全球设备厂商四强争霸,中国企业优势明显

全球网络通讯设备厂商经过多年兼并整合,目前呈四强争霸格局。随着通信网络代际演进,主设备厂商格局不断变化。1G时代设备市场由美国摩托罗拉、AT&T主导;2G时代欧洲国家取得先手,美国厂商逐渐没落,欧洲企业崛起。诺基亚爱立信成为行业两大巨头;3G、4G时代原有设备厂商不断兼并整合同时中国企业开始崛起。3G时代全球共有9家主要的通信设备商:爱立信诺基亚、西门子、阿尔卡特、朗讯、北电、摩托罗拉、华为、中兴。2006年,阿尔卡特与朗讯宣布合并,诺基亚与西门子将电信设备业务合并。2009年,北电网络申请破产。2010年,诺基亚西门子收购摩托罗拉无线部门。诺基亚2013年收购西门子持有的诺基亚西门子50%股份。2016年,诺基亚收购阿尔卡特·朗讯。目前通讯设备市场华为、爱立信诺基亚和中兴2018年累计市场份额达到70%,呈四强争霸的格局。

 

华为赶超、中兴紧咬,欧洲设备商市场份额不断被挤压。2013-2018年,华为市场份额由20%上升到29%,每年上升接近2个百分点。中兴除2018年受到美国制裁市占率小幅下降外,2013-2017年市占率由7%稳步提升至10%。与此同时,爱立信诺基亚市占率以每年1%的速度不断下降。从业绩情况来看,华为2018年营业收入7212亿,高于其他三家收入总和;净利润600亿元,为四大设备厂商中唯一盈利的企业。其中,爱立信诺基亚已连续两年亏损,中兴2017年净利润为6.8亿元,2018年亏损主要制裁缴纳赔款所致。

 

5G时代华为在技术和产品等多个维度实现全面领先,5G商用合同订单居首位且超半数位于欧洲市场。全球ICT行业权威咨询公司GlobalData发布的《5G 接入网(RAN)竞争力分析报告》指出:前五大设备商华为在5G RAN竞争力综合排名第一,而其他设备商各有优劣并列处于第二梯队。华为在基带容量、射频产品组合、部署简易度及技术演进能力这四个运营商看重的四个关键维度均保持第一,基带容量方面,华为5G RAN产品基带容量最大,更好的帮助运营商应对5G海量的连接需求;射频产品覆盖频谱最多、体积小、重量轻,从而让运营商在各种场景中能够灵活部署;在技术演进方面,华为产品能够支持运营商平滑的向5G演进,节约5G网络建设成本。根据2020年2月华为伦敦产品与解决方案发布会数据,目前华为获得91个5G商用合同,超过爱立信诺基亚,位居世界第一。在合同的地域分布上,欧洲47个,亚洲27个,其他地区有17个。截至2019年底,全球已有34个国家的62个运营商正式宣布5G商用,而华为支持了其中的41家,占比三分之二。

4 展望与建议:新基建,抢占全球新一代信息技术制高点

以5G为代表的新型信息基础设施为智能经济的发展和产业数字化转型提供底层支撑。人类在18世纪进入蒸汽时代,19世纪进入电气时代,20世纪进入信息与互联网时代,随着未来人工智能技术逐渐成熟,21世纪将步入智能时代。智能社会由三个战略核心组成:一、芯片/半导体,即信息智能社会的心脏,负责信息的计算处理;二、软件/操作系统,即信息智能社会的大脑,负责信息的规划决策、资源的调度;三、通信,即信息智能社会的神经纤维和神经末梢,负责信息的传输与接收。

在数字经济浪潮下,5G就如同“信息高速公路”,为庞大数据量和信息量的传递提供了高速传输信道,补齐了制约人工智能、大数据、工业互联网等在信息传输、连接规模、通信质量上的短板;人工智能如同云端大脑,依靠“高速公路”传来的信息学习和演化,完成机器智能化进程;工业互联网如同“桥梁”,依靠“高速公路”连接人、机、物,推动制造走向智造。5G使万物互联变成可能,将推动整个社会生产方式的改进和生产力的发展,对整体经济社会发展具有明显的辐射作用,也是当前及未来各国科技竞赛的制高点。能否抓住智能时代变革的机遇,是中国建设现代化强国的关键。正如习近平总书记在2018年两院院士大会上的重要讲话指出:“世界正在进入以信息产业为主导的经济发展时期。我们要把握数字化、网络化、智能化融合发展的契机,以信息化、智能化为杠杆培育新动能。”

政策建议:用改革创新的方式加快推动5G等新一轮基础设施建设,而不是简单重走老路。

一是建议进一步放开基建投资领域的市场准入,尤其是为民营企业参与基建投资拓展渠道、消除限制。全面实施市场准入负面清单,对于清单之外的所有行业、领域,都要给予各市场主体公平参与的机会,真正做到非禁即入、平等竞争。要合理确定投资资格,不得设置超过基础设施项目实际需要的注册资本金、资产规模、银行存款证明或融资意向函等条件,不得设置与项目投融资、建设、运营无关的准入条件。

二是对信息类新基建,给予专门的财政、金融、产业等配套政策支持。因信息类新基建大多属于新技术新产业,需要不同于旧基建的财政、金融、产业等配套政策支撑。财政政策方面,研发支出加计扣除,高新技术企业低税率;货币金融政策方面,在低息融资、专项贷款、多层次资本市场、并购、IPO、发债等方面给予支持;产业政策方面,纳入到国家战略和各地经济社会发展规划中。

三是推动产学研结合,完善5G产业生态、促进融合发展。5G作为社会进步的基础设施,产业生态的成熟需要各方共同参与。5G技术是未来人工智能、物联网、车联网等其他技术的基础,以5G为平台的全方位信息生态系统将为通信、制造业、汽车、市政建设等各行各业的融合铺路。因此5G技术的发展与创新不仅事关电信业,更需要科研机构、高校、行业企业等多元主体的积极参与合作。建议有关部门通过加强产业政策的扶持与引导,建立多主体共同参与、平等对话的窗口。联合产学研各方力量与产业链各方资源参与,引导资金链、人才链和创新链的深度融合,完善创新网络,培育5G创新生态。5G技术正在不断演进中,其下游应用场景与商业模式尚未成熟。唯有加快推动5G工业互联网、车联网、智能交通、智慧医疗、超高清视频等垂直行业应用融合发展,才能充分发挥5G技术的赋能作用。建议电信运营商、设备制造商、终端厂商、互联网企业企业建立新兴合作伙伴关系,最大限度的开发5G在社会发展与经济建设中的作用。

四是做好科学统筹规划,防止“一拥而上”和重复建设,或“新瓶装旧酒”,造成大量浪费。要充分吸收过去基建的经验教训,做好统筹规划,明确发展重点和次序,地方制定投资项目需充分考虑实际,不能盲目硬上,防止造成无效投资、产能过剩等。

如果你喜欢这篇文章,可在摩尔金融APP或摩尔金融官方网站moer.cn看到更多个股、盘面走势分析及投资技巧,也可在新浪微博、微信公众号、今日头条上搜索摩尔金融并关注。

本文为转载内容,授权事宜请联系原著作权人。

评论

暂无评论哦,快来评价一下吧!

下载界面新闻

微信公众号

微博

任泽平:5G时代的新基建,中美决战新一代信息技术

通信基础设施是信息互联网时代的“高速公路”,为数字经济提供基础设施底层支撑,是世界各国发展高科技和保障战略安全的必争之地。

任泽平:5G时代的新基建,中美决战新一代信息技术

文丨任泽平  连一席 陈栎熙

导读

习近平总书记在2018年两院院士大会上的重要讲话指出:“世界正在进入以信息产业为主导的经济发展时期。我们要把握数字化、网络化、智能化融合发展的契机,以信息化、智能化为杠杆培育新动能。”

通信基础设施是信息互联网时代的“高速公路”,为数字经济提供基础设施底层支撑,是世界各国发展高科技和保障战略安全的必争之地。1G到4G曾是欧美主导的时代,2010年美国率先开启4G商用,随后带动了一批移动互联网应用的快速发展,4G的领先地位累计为美国带动1万亿美元的产出、每年为美国GDP增长贡献4750亿美元,为美国巩固科技霸主地位贡献巨大。未来5G将以万亿级美元的投资拉动十万亿级的下游经济价值,成为大国竞争的关键,中美将在此决战新一代信息技术之巅。

中国移动通讯行业经历了1G空白、2G落后、3G追随、4G同步的发展历程,今天我们终于在5G时代走在了前沿,在标准制定、产业链配套等方面拥有了话语权。历史经验表明,基础设施建设必须具有一定的前瞻性,才能将先发优势转化为产业生态优势,牢牢掌握新一轮全球科技竞争的制高点。我们建议应推动以5G为代表的新型基础设施建设,深化产学研融合,并促进5G与工业互联网、车联网、人工智能等垂直行业应用融合发展,加速形成5G创新生态。

目录

1    迈向5G时代

1.1   第5代移动通讯技术简称5G,有三大应用场景

1.2   移动通讯经过1-4G演化,正式向5G迈进

2    5G是各国发展高科技和保障战略安全的必争之地

2.1   5G将以万亿级美元的投资拉动十万亿级的下游经济价值

2.2   5G产业安全对国家安全具有重要意义

3    5G之争:中美为第一梯队,日韩欧紧随其后

3.1   战略之争:中国将5G引领纳入国家战略,美国不断施压遏制中国崛起

3.2   部署之争:中国Sub-6频段丰富,领跑5G部署

3.3   标准之争:中国SEPs数量领先,华为Polar码在关键领域取得突破

3.4   设备之争:中欧企业四强争霸,华为中兴异军突起

4    展望与建议:新基建,抢占全球新一代信息技术制高点

正文

迈向5G时代

1.1 第5代移动通讯简称5G,有三大应用场景

5G是第5代移动通讯技术的简称。与4G相比,5G在用户体验速率、连接设备数量、时延方面具备明显优势。速率上,5G基站峰值速率和用户体验速率达到20Gbps、100Mbps,分别为4G的20倍、10倍;连接设备数量可达100万终端/km²,为4G的10倍;网络时延可由4G时代的10ms降低到1ms。

根据ITU的愿景,5G将主要面临三大应用场景:增强移动带宽(eMBB, Enhanced mobile broadband)、大规模物联网(mMTC, Massive machine type communications)、超高可靠低时延通信(uRLLC, Ultra-reliable and low latency communication)eMBB场景要求大带宽,对应的是人与人之间极致的通信体验,对应的是3D/超高清视频等大流量移动宽带业务;mMTC和uRLLC则是物联网的应用场景,mMTC要求广连接,满足物与物之间的通信需求,面向智慧城市、环境监测、智能农业、森林防火等以传感和数据采集为目标的应用场景;uRLLC对时延和可靠性具有极高的指标要求,面向如车联网、工业控制等垂直行业的特殊应用需求。我国亦为 5G 技术定义了四大应用场景:连续广域覆盖、热点高容量、低功耗大连接和低时延高可靠,主要是进一步把移动宽带划分为连续广域覆盖和热点高容量。

 

1.2 移动通讯经过1-4G演化,正式向5G迈进

移动通讯技术每十年更新一代,目前经过1G到4G的演进。第一代无线通讯技术发展于20世纪50-60年代,70年代推出,80年代正式投入使用。根据行业规律,移动通讯技术每隔10年就会出现一次代际变更,如今经过几十年的发展已经完成1G到4G的演进,2020年伊始正在向着5G全面迈进。

 

1G-4G传输效率不断提高,应用场景不断扩展。1G网络为模拟信号,仅具备语音通信能力,传输速度仅为2.4kbp;2G网络发展于1990年代,由1G时代的模拟信号转换为数字信号,支持文本和语音通信,传输速度提升至64Kbps;3G被视为移动通信新纪元的重要关键,3G网络拥有高频宽和稳定的传输并实现了互联网接入,视频电话和大数据传输变得更加普遍,移动通讯有了更加广阔的应用,支持移动网络的平板电脑也是在这个时代出现;4G时代网络应用全IP组网,传输速度是3G的10倍,实现智能手机、平板电脑等无线终端设备的普及,孕育了直播、移动购物、移动社交等多种广阔的应用场景。

5G网络具有低时延、广连接、大带宽三大特点,后续将会促进物联网、车联网、VR、AR等应用场景的不断成熟,推动社会进步和人类生活方式的变革。

 

2 5G是各国发展高科技和保障战略安全的必争之地

2.1 5G将以万亿级美元的投资拉动十万亿级的下游经济价值

5G对经济的贡献可分为直接和间接两个方面。5G直接贡献为带动电信运营商、相关设备企业和信息服务业务的快速增长。在5G商用的初期,电信运营商首先投资于5G基站等网络基础设施,拉动对于5G设备的投资;在5G商用的中后期,大量社会资本涌入,成立相关互联网企业提供5G相关信息服务,带来大量收入。5G的成熟会激活现有行业并创造新的场景与需求,间接刺激经济的增长。5G技术首先能达到eMBB标准,促成AR/VR等家庭娱乐需求的率先成熟,带动终端设备及内容的爆发。随着网络建设的逐步完善,达到高可靠低时延和大带宽标准后,工业4.0、车联网、智慧城市、智慧医疗等广阔的场景也会逐步被激发。

 

参考4G发展历史,美国在4G时代的领先地位为其带来巨大的经济贡献和就业机会。2010年12月美国最大的移动运营商Verizon Wireless开始大规模商用FDD LTE标志着美国主导4G技术。无线通讯行业具有乘数效应,每投入1美元可以带动3.2美元GDP增长,每增加一个工作岗位可以带动7.7个相关工作岗位。根据CTIA统计,从2010年以来,无线通讯行业累计创造了470万个相关工作岗位,累计带动1万亿美元的产出,每年为美国GDP增长贡献4750亿美元。

 

中国有最广阔的无线通讯市场,在5G时代掌握主动权可以带来巨大的经济利益,同时也是决定中国在全球新一代信息技术竞争地位的关键。根据中国信通院统计,2030年5G直接贡献的总产出、经济增加值分别为 6.3 万亿元、2.9 万亿元;间接贡献的总产出、经济增加值分别为10.6万亿元、3.6万亿元。

2.2 5G产业安全对国家安全具有重要意义

 

5G技术被广泛应用于国民经济、军事等各领域,5G安全对国家安全具有重要意义。电信业作为战略性行业,对于国家战略安全具有重要意义。而随着5G技术的不断成熟并在各个领域逐步应用,移动通信网络、社会关系网络、国家治理高度融合,5G产业安全与国家总体安全联系越发密切。

5G产业安全体现在5G产业链安全、信息安全、网络安全等多个领域:

1)5G产业链的安全又可具体为技术安全、设备安全和终端安全。在5G发展过程中,我国通讯行业遭遇了美国为首的相关国家以5G安全问题进行的全方位打压。2018年4月,美国禁止中兴购买美国公司敏感产品,中兴业务一度陷入停摆,随后美国又多次对华为进行打压,对其5G设备进行封杀。中国只有在5G技术积累、设备制造以及终端操作系统、技术标准等方面取得优势,才能在层层重压下保证5G产业链的安全,赢得5G产业正常、稳定发展的环境。

2)5G信息安全在万物互联时代面临更大的考验。未来随着物联网技术进一步成熟与应用,人际互联网和物际互联网并行发展,高度融合。未来每平方公里范围内终端连接数量可达百万量级,社交网络、无人驾驶、远程医疗产生的海量信息将给5G信息安全带来前所未有的挑战。

3)5G网络安全对保障国家安全、经济社会稳定具有重要意义。网络功能虚拟化、网络切片等新技术的应用会使5G网络更易受到攻击。未来5G将广泛应用于工业制造、物联网、车联网等重点行业,此时一旦遭遇网络攻击,经济社会稳定和人民生产生活将会遭受严重损失。

在未来大国博弈中,5G技术领先决定了一个国家能走多快,而5G安全防御能力则注定了这个国家能走多远。

3 5G之争:中美为第一梯队,日韩欧紧随其后

根据对频谱可用性、5G部署进度、政府相关政策扶持与财政支持、行业企业投入情况、市场空间等多方面因素对比,中美处于领先地位。中国在各方面准备均较为充分,美国由于缺乏丰富的Sub-6频段,在频谱资源可用性上较落后。韩国对于5G的重视程度高,在5G的研发投入、技术储备、商用部署上均较为领先,然而受到自身人口的限制,韩国5G市场空间较小,不足以培育5G广阔的应用场景。日本在标准贡献、企业及商用进度上落后于中美韩,5G研究上重点针对eMBB为主的应用研究。欧盟区的目标不是赢得5G竞争,而只是力求保持竞争力。在欧盟区内部,5G 战略主要基于国家层面,欧盟只能扮演一种协调角色。各成员国5G建设参差不齐,整体进度较慢。

 

3.1 战略之争:中国将5G引领纳入国家战略,美国不断施压遏制中国崛起

3.1.1 中国:政府主导,企业攻坚,研发、网络建设、产业化全面推进

我国5G布局以政府为主导积极推动产业发展。我国政府高度重视5G发展,提出“5G引领”的发展目标将5G纳入国家战略,在《“十三五”规划纲要》、《国家信息化发展战略纲要》等规划中对5G发展做出明确部署,要求在5G方面成为技术、标准、产业、服务与应用的领先国家之一,综合竞争实力和创新能力进入世界前列。为实现该目标,在国家层面支持下,从制定标准、研发、网络基础设施技术、建立产业链到参与重点应用情景等方面。

中国政府积极扩大标准制定的影响力。2013年,我国工信部、发改委及科技部联合成立了IMT-2020(5G)组织,积极推进标准的编制,后续国内及国际的移动通讯运营商及设备上均纳入组织。目前我国5G方面标准必要专利达到全球第一的水平。研发方面,政府积极推动5G产学研一体化。在推进组框架下,政府规划并指导完成了全球首个5G测试项目,并在2018年底提前完成第三阶段的5G技术研发测试。网络基础设施建设上,中国倡导新基建并利用财政政策大力扶持。2019年12月初,中国5G基站数量已经达到了12.6万个。工信部表示2020年底争取实现全国所有地级市覆盖5G网络。产业化方面,政府一方面积极推动5G商用,另外培育成熟的生态环境,促进下游应用的开发。2019年6月,我国工信部正式向三大运营商及中国广电下发了5G商用牌照,10月份三大运营商纷纷推出了5G套餐,我国正式进入5G商用元年。积极的政府支持和产业资本投资帮助中国形成了一个自给自足的5G环境。我国致力打造由设备制造商、芯片供应商、电信运营商、应用和平台提供商组成的丰富生态系统。随着对5G服务需求的增加,应用程序开发商等新公司和设备销售将会蓬勃发展。这将为电信和硬件制造商带来新的收入,并使互联网公司和应用程序开发商在较长时期内受益。

3.1.2 美国: 政府推动、私营部门主导,更新落后法规促进5G投资

美国5G发展主要依靠私营企业投入、研发和推动,在迅速推进5G建设的同时关注网络安全,力求在5G网络竞赛中获得主导权。2018年9月,美国联邦通信委员会(FCC)发布“5G加速计划”,作为一个全面的5G发展战略,包括三大重要内容:1)采取措施为5G服务提供更多频谱,向市场投放近5000MHz的5G高频频谱,并在中低频段以及免许可频段为5G进行有针对性的改变;2)加快对小型蜂窝设施的各级政府审查,鼓励私营部门投资5G网络;3)更新5G相关法规,鼓励投资和创新,并确保美国5G通信供应链的完整和安全。

3.1.3 日韩欧:政府、企业合作,共同推进5G发展

韩国制定清晰的5G发展规划,基础设施建设和商用推进突出。2014年韩国未来创造科学部发布了以5G发展总体规划为主要内容的“未来移动通信产业发展战略”,决定投入15亿美元支持5G发展,并在2020年推出全面5G商用服务。同年,韩国政府设立由公立及私营部门、电信服务商和制造商代表、专家组成的5G论坛,推动5G标准化及全球化。2017年,韩国发布5G频谱规划,对5G中频段及毫米波频谱资源进行划分。2018年韩国冬运会期间,韩国电信联合国内外多家运营商和设备商推出5G服务, 开创了5G全球首次商用。2019年2月,韩国公布《5G应用战略推进计划》,致力于建设基础环境,提出提前分配5G频谱资源,为新建5G网络减税等政策。同年4月,韩国三大运营商正式推出5G服务,成为全球首个启用民用5G网络的国家。韩国还发表“5G+战略”,选定五项核心服务和十大“5G+战略产业”。

日本积极布局5G,前瞻性开展应用研究。2014年,日本设立5G移动论坛推动5G的研究和发展。2016年,日本内政和通信部发布了《2020 年实现5G的无线电政策》,提出三项措施:一是举办5G移动峰会,组织协调各机构工作,促进5G发展;二是推进政产学研协作,完成频谱分配工作和5G演示;三是在国际电信联盟和第三代合作伙伴计划指导下开展标准制定工作。2018年,总务省提出积极推动eMBB为主的应用研究,重点研究车联网、远程医疗、智能工厂、应急救灾等应用的新型商业模式,要求在2025年左右使“后5G”标准实现商业化,并公布以2030年为设想的频谱利用战略方案。2019年4月,日本向四家运营商完成了中频段频谱及毫米波的分配。

欧洲注重欧盟内部标准统一,力求5G竞赛中保持竞争力。欧盟5G建设战略主要有三点:一北欧五国充当“先锋”,领跑欧盟5G发展进程;二英、法、德等国将5G研究和发展作为争夺未来工业4.0制高点的战略举措。三重点突出5G的网络安全举措。为达到战略目标,欧盟主要采取以下三大举措:1)全力支持5G移动通信标准化活动。“标准”是5G将来取得市场化成功的关键。欧盟以直接出资或政策扶持的形式刺激民间资本投入5G标准制定工作,并为各标准制定组织之间相互协调提供支持;2)制定统一的5G实验路线图。根据《欧洲5G行动计划》,欧洲5G实验共分为两个阶段:第一阶段截至2018年。欧洲各国以“独立试验联盟”的形式开展5G技术试验,验证新兴5G能力并培育相应5G生态系统。第二阶段为首批5G国际标准冻结后,欧洲移动通信业界须就5G技术试验规范达成一致,而且要在进行5G技术试验时尽可能地采用符合5G标准的系统。3)推动5G生态系统的建设。欧盟5GPPP的5G技术研究与创新项目给予财政资助外,欧盟委员会还应该考虑分配一部分资金给进行5G技术试验与验证的垂直行业,并建立“5G创投基金”,以培育新一波的与5G技术相关的创业与创新。

3.2 部署之争:中国Sub-6频段丰富,领跑5G部署

丰富的Sub-6资源是5G部署取得先发优势的关键。国家5G部署受到国家战略、运营商投资、频谱资源分配等多方面影响。其中频谱资源分配是最为关键和基础的因素。目前世界主流国家主要采用Sub-6和毫米波两个频段对5G进行部署,其中Sub-6具有覆盖范围广、建设成本低的特点,而毫米波作为5G新开发频谱,覆盖范围小、相关技术尚不成熟、部署成本远高于Sub-6频段,因此世界主流国家均选择Sub-6作为5G初期建设主要频段。

 

3.2.1 频谱分配:中国优先发展中频段,美国中频资源不足转向毫米波

中国和欧洲在5G发展初期率先布局中频段,美国优先发展毫米波,日韩完成三重频谱分配。中国在中频段向移动业务分配了300MHz频谱,分布在3.4-3.6GHz和4.8-4.9GHz两个频段,并向三家移动运营商颁发了实验用频许可。中国2019年正式开始5G商用。6月6日,工信部向中国电信、中国移动中国联通、中国广电发放了5G商用牌照。10月31日三大运营商共同宣布5G服务启动,并发布了5G相应的套餐。欧盟也在《5G行动计划》中提出是3400-3800MHz频段为欧盟2020年前5G部署的主要频段。欧盟5G部署没有偏重毫米波频段,而是从不同的低、中、高频段满足不同的5G需求。韩国抢跑毫米波,低频资源分配不足。韩国在2018年6月成功拍卖了26.5-28.9GHz频段频谱2.4GHz,平均每个运营商800MHz;3420-3700MHz频谱280MHz,成为第一个对毫米波完成分配的国家。但韩国低频资源分配相对不足,供分配低频谱资源477MHz,在国际主流国家中倒数第2。由于低频资源稀缺,韩国在2016年进行700MHz频段的2×20MHz频谱拍卖时,由于价格昂贵而流拍。日本高中低频段均分配了丰富的频谱资源,已经为四家运营商分配5G频谱,涉及39GHz、28GHz、4.5GHz、3.7GHz等多个频段。

 

美国中段频谱主要是军用或商用,划分上比较困难,因此美国在5G建设上采取毫米波优先的战略,把拍卖高频频谱作为优先发展规划,分配了丰富的高频谱资源。美国于2016、2017年连续两年发布了5G频谱规划,授权包括24.25-24.45GHz、24.75-25.25GHz、47.2-48.2GHz、27.5-28.35GHz、37-40GHz、64-71GHz等频段用于5G,共计12.55GHz。目前美国已经完成3次全国性频谱拍卖,24GHz、28GHz、37GHz,39GHz和47GHz多个波段均已分配。中频段拥挤,短期难以协调。3.5GHz为国际主流5G建设波段,而美国3.45GHz波段被军用雷达系统占用,很难清理。3GHz和4GHz频谱大部分是美国国防部广泛使用的频段,可用与5G部署的中频段资源非常有限。美国政府提出FCC在2020年底之前出售至少280MHz的频谱,但实际效果如何还未可知。积极释放低频资源。FCC对600MHz、800MHz和900MHz频段进行更改,扩大5G业务低频段的使用。目前美国累计释放716MHz低频频谱。

 

美国毫米波建设难度较大,成本收益不匹配。毫米波短波长和窄光束的特性限制了传播距离,因此对基站数量要求较高,建设成本成倍与Sub-6。另外,毫米波很容易被墙壁,树叶和人体本身等障碍物阻挡,进一步加剧了基站部署的难度。全球大多数国家未来5G生态系统是建立在Sub-6中频频谱之上,美国也将面临毫米波设备通用性的挑战和Sub-6基础设施安全问题。无线网络的领导地位要求全球市场认可并遵循领导者所制定的频谱频段规范,因此,如果美国继续探索与世界其他国家不同的频谱范围,一方面会导致5G组网缺乏全球供应链基础。另外美国即使在毫米波取得较强的技术优势,由于缺乏追随者,仍然无法主导5G标准话语权,美国本土供应商无法投资研发未来的5G产品,进一步失去失去市场主导权。

3.2.2 商用进展:5G商用进度超预期,中日韩正式商用

全球来看,5G商用进展超预期。5G商用在2019年正式启动,截至2020年1月,全球共有121个国家/地区356家运营商正在进行5G计划、试验、部署或已经实现5G商用,其中34个国家/地区62运营商已经宣布3GPP标准下5G商用服务(包括固定接入服务和移动服务),目前运营商公布的5G商用规划基本都在2020、2021年。

目前中国、韩国、美国及欧洲部分国家均已经实现5G商用,日本软银预计今年3月27日正式推出5G服务。韩国在5G商用上走的最快,在2019年4月份全球率先开展5G商用,截至年底三家运营商在5G网络方面合计部署约19万站AAU,覆盖了85%的城市和93%的人口,5G用户规模到达到500万。美国部分运营商在2018年初期就开始小规模5G部署,但由于缺乏中频资源,存在信号差、覆盖宅的问题;中国在2019年11月1日开始提供5G服务,计划在今年底实现全国所有地级市覆盖5G网络。

 

3.3 标准之争:中国SEPs数量领先,华为Polar码在关键领域取得突破

5G标准制定权决定产业话语权,具体体现在标准必要专利的数量与分布领域。5G作为新一代移动通讯网络,其网络架构发生较大变革,其调制、编码、空口等都需要运用新的技术方案。为保证无线通讯的通用性、实现规模效应,各国加入3GPP组织,以3GPP选定的最优技术方案作为标准进行5G网络建设。5G关键技术相关的标准必要专利(SEPs, Standards-Essential Patents)的分布和构成,体现了各企业在不同关键技术及其产业实践中的话语权。SEPs在5G领域是指经3GPP认定的实施某一技术标准无法避免、无替代方案、必须使用的专利。企业向3GPP提交的提案为标准的技术方案,经过3GPP采用、写入标准中并同时申请专利则形成了标准必要专利。企业技术方案被采用为SEPs后,可以向任何使用该专利的企业收取专利许可费,扩大自身产品市场份额,不断提高产业链地位与话语权。

3.3.1 移动通讯发展史表明,标准制定权即产业链主导权 

一般来说,拥有标准制定权的企业可以获得丰厚的专利费、巨大的市场价值,实现全球产业链的主导。移动通信行业作为一个专利密集型行业,每个通信产品都离不开其所依赖的通信协议标准,拥有标准制定权的国家可以进一步推广其技术、架构和设备。标准的垄断促进芯片等设备销售,带来巨大的市场价值。

全球通信标准存在十年一代的规律,高通是2-4G时代的霸主,高通带领美国完成对GSM标准的逆风翻盘,成就了全球领导地位。2G时期,欧洲电信标准组织(ETSI)推行的GSM是行业主流标准;高通后期研发CDMA技术,并利用各大巨头争夺GSM标准的时机,大量注册CDMA技术专利。3G时代,高通联合诸多厂商成立3GPP2,制定CDMA2000标准,奠定其在CDMA生态圈中的霸主地位。据不完全统计,高通目前拥有的专利超过13000项,主要集中分布在3G和4G的核心领域,其中大约3900多项是CDMA的专利。

 

高通对CDMA技术标准的垄断为其带来巨额专利费。CDMA技术作为移动通讯的底层技术,端到端的通信涉及到的基站设备、运营商网络、手机终端等,整个通信产业都要向底层核心技术专利所有者缴纳数额不菲的专利费。高通的专利费可以分为两个部分,一方面高通向使用其芯片的手机、平板等厂商收取专利费;另外高通还向其他使用高通专利的芯片生产厂商收取专利授权费,专利授权费采用整机收费的方式,向使用其他芯片的手机厂商收取。这些手机厂商每年需要向高通缴纳几十万至百万美元不等的固定授权费和产品销售价格的3%-5%的专利许可费。专利业务成为高通的利润奶牛,2018年专利授权业务贡献了高通总收入的23%,总利润的54%。

 

3.3.2 中国经过1-4G时代的追赶,5G时代终获领先优势

中国在无线通讯标准上实现了全面落后、2G追随、3G突破、4G同步到5G领跑的过程,目前中国在5G SEPs数量上遥遥领先,移动通讯最关键的底层编码技术上也取得突破。2G时代,国外企业主导技术标准,在市场上占据主导地位;3G时代,中国推出了自主网络制式 TD-SCDMA,但行业话语权依然很低,国内企业逐步开始与欧美企业在市场上直接竞争;4G 时代,中国企业在标准的话语权上增大,TD-LTE 迅猛发展,让我国通信技术走在了世界前列。5G 技术标准研发是我国赶超世界先进水平的历史机遇,也是中国通信业的一个必争之地。

 

从数量上看,中国5G SEPs数量遥遥领先。近年来,5G SEPs专利数量急剧增加,主要来自中国、美国、韩国、欧洲和日本。根据Iplytics数据,截至2019年11月,中国标准必要专利已申报组数6783组,对5G标准贡献达到32103个,参加3GPP会议的工程师数量累计6512人,均位列世界第一的水平;具体到企业,华为标准必要专利已申报组数3325、对5G标准贡献达到19473,参加3GPP会议的工程师数量3098,超过所有参会企业。中兴和中国移动也对中国标准必要专利储备和标准的制定做出了重要贡献。

 

从质量上看,中国在5G信道编码这一关键技术上已取得突破。5G 网络可以分为接入网和核心网,其中接入网相应的无线接口协议又可分物理层、数据链路层和网络层。物理层是整个系统设计中最核心的部分,占到了5G接入网标准必要专利申请量的67%,其中,新型调制技术、信道编码技术是物理层设计中最核心、最深奥的部分。在5G通信技术标准制定中,华为主推的 Polar Code方案成为了 5G控制信道eMBB场景编码方案。

3.4 设备之争:中欧企业四强争霸,华为中兴异军突起

3.4.1 5G产业链主设备价值量大、产业地位高

在5G产业链中,通讯网络设备是价值量最大、产业链地位最高的一环。通信网络设备是移动通信系统的核心环节,涉及无线、传输、核心网及业务承载支撑等系统设备,而主设备商在整个网络建设中类似于总承包商的角色,为运营商提供完整解决方案,处于统筹地位。

 

3.4.2 全球设备厂商四强争霸,中国企业优势明显

全球网络通讯设备厂商经过多年兼并整合,目前呈四强争霸格局。随着通信网络代际演进,主设备厂商格局不断变化。1G时代设备市场由美国摩托罗拉、AT&T主导;2G时代欧洲国家取得先手,美国厂商逐渐没落,欧洲企业崛起。诺基亚爱立信成为行业两大巨头;3G、4G时代原有设备厂商不断兼并整合同时中国企业开始崛起。3G时代全球共有9家主要的通信设备商:爱立信诺基亚、西门子、阿尔卡特、朗讯、北电、摩托罗拉、华为、中兴。2006年,阿尔卡特与朗讯宣布合并,诺基亚与西门子将电信设备业务合并。2009年,北电网络申请破产。2010年,诺基亚西门子收购摩托罗拉无线部门。诺基亚2013年收购西门子持有的诺基亚西门子50%股份。2016年,诺基亚收购阿尔卡特·朗讯。目前通讯设备市场华为、爱立信诺基亚和中兴2018年累计市场份额达到70%,呈四强争霸的格局。

 

华为赶超、中兴紧咬,欧洲设备商市场份额不断被挤压。2013-2018年,华为市场份额由20%上升到29%,每年上升接近2个百分点。中兴除2018年受到美国制裁市占率小幅下降外,2013-2017年市占率由7%稳步提升至10%。与此同时,爱立信诺基亚市占率以每年1%的速度不断下降。从业绩情况来看,华为2018年营业收入7212亿,高于其他三家收入总和;净利润600亿元,为四大设备厂商中唯一盈利的企业。其中,爱立信诺基亚已连续两年亏损,中兴2017年净利润为6.8亿元,2018年亏损主要制裁缴纳赔款所致。

 

5G时代华为在技术和产品等多个维度实现全面领先,5G商用合同订单居首位且超半数位于欧洲市场。全球ICT行业权威咨询公司GlobalData发布的《5G 接入网(RAN)竞争力分析报告》指出:前五大设备商华为在5G RAN竞争力综合排名第一,而其他设备商各有优劣并列处于第二梯队。华为在基带容量、射频产品组合、部署简易度及技术演进能力这四个运营商看重的四个关键维度均保持第一,基带容量方面,华为5G RAN产品基带容量最大,更好的帮助运营商应对5G海量的连接需求;射频产品覆盖频谱最多、体积小、重量轻,从而让运营商在各种场景中能够灵活部署;在技术演进方面,华为产品能够支持运营商平滑的向5G演进,节约5G网络建设成本。根据2020年2月华为伦敦产品与解决方案发布会数据,目前华为获得91个5G商用合同,超过爱立信诺基亚,位居世界第一。在合同的地域分布上,欧洲47个,亚洲27个,其他地区有17个。截至2019年底,全球已有34个国家的62个运营商正式宣布5G商用,而华为支持了其中的41家,占比三分之二。

4 展望与建议:新基建,抢占全球新一代信息技术制高点

以5G为代表的新型信息基础设施为智能经济的发展和产业数字化转型提供底层支撑。人类在18世纪进入蒸汽时代,19世纪进入电气时代,20世纪进入信息与互联网时代,随着未来人工智能技术逐渐成熟,21世纪将步入智能时代。智能社会由三个战略核心组成:一、芯片/半导体,即信息智能社会的心脏,负责信息的计算处理;二、软件/操作系统,即信息智能社会的大脑,负责信息的规划决策、资源的调度;三、通信,即信息智能社会的神经纤维和神经末梢,负责信息的传输与接收。

在数字经济浪潮下,5G就如同“信息高速公路”,为庞大数据量和信息量的传递提供了高速传输信道,补齐了制约人工智能、大数据、工业互联网等在信息传输、连接规模、通信质量上的短板;人工智能如同云端大脑,依靠“高速公路”传来的信息学习和演化,完成机器智能化进程;工业互联网如同“桥梁”,依靠“高速公路”连接人、机、物,推动制造走向智造。5G使万物互联变成可能,将推动整个社会生产方式的改进和生产力的发展,对整体经济社会发展具有明显的辐射作用,也是当前及未来各国科技竞赛的制高点。能否抓住智能时代变革的机遇,是中国建设现代化强国的关键。正如习近平总书记在2018年两院院士大会上的重要讲话指出:“世界正在进入以信息产业为主导的经济发展时期。我们要把握数字化、网络化、智能化融合发展的契机,以信息化、智能化为杠杆培育新动能。”

政策建议:用改革创新的方式加快推动5G等新一轮基础设施建设,而不是简单重走老路。

一是建议进一步放开基建投资领域的市场准入,尤其是为民营企业参与基建投资拓展渠道、消除限制。全面实施市场准入负面清单,对于清单之外的所有行业、领域,都要给予各市场主体公平参与的机会,真正做到非禁即入、平等竞争。要合理确定投资资格,不得设置超过基础设施项目实际需要的注册资本金、资产规模、银行存款证明或融资意向函等条件,不得设置与项目投融资、建设、运营无关的准入条件。

二是对信息类新基建,给予专门的财政、金融、产业等配套政策支持。因信息类新基建大多属于新技术新产业,需要不同于旧基建的财政、金融、产业等配套政策支撑。财政政策方面,研发支出加计扣除,高新技术企业低税率;货币金融政策方面,在低息融资、专项贷款、多层次资本市场、并购、IPO、发债等方面给予支持;产业政策方面,纳入到国家战略和各地经济社会发展规划中。

三是推动产学研结合,完善5G产业生态、促进融合发展。5G作为社会进步的基础设施,产业生态的成熟需要各方共同参与。5G技术是未来人工智能、物联网、车联网等其他技术的基础,以5G为平台的全方位信息生态系统将为通信、制造业、汽车、市政建设等各行各业的融合铺路。因此5G技术的发展与创新不仅事关电信业,更需要科研机构、高校、行业企业等多元主体的积极参与合作。建议有关部门通过加强产业政策的扶持与引导,建立多主体共同参与、平等对话的窗口。联合产学研各方力量与产业链各方资源参与,引导资金链、人才链和创新链的深度融合,完善创新网络,培育5G创新生态。5G技术正在不断演进中,其下游应用场景与商业模式尚未成熟。唯有加快推动5G工业互联网、车联网、智能交通、智慧医疗、超高清视频等垂直行业应用融合发展,才能充分发挥5G技术的赋能作用。建议电信运营商、设备制造商、终端厂商、互联网企业企业建立新兴合作伙伴关系,最大限度的开发5G在社会发展与经济建设中的作用。

四是做好科学统筹规划,防止“一拥而上”和重复建设,或“新瓶装旧酒”,造成大量浪费。要充分吸收过去基建的经验教训,做好统筹规划,明确发展重点和次序,地方制定投资项目需充分考虑实际,不能盲目硬上,防止造成无效投资、产能过剩等。

如果你喜欢这篇文章,可在摩尔金融APP或摩尔金融官方网站moer.cn看到更多个股、盘面走势分析及投资技巧,也可在新浪微博、微信公众号、今日头条上搜索摩尔金融并关注。

本文为转载内容,授权事宜请联系原著作权人。