记者 |
编辑 | 郑萃颖
编者按:在经济转型期,中国作为世界第二大经济体,向国际社会作出“双碳目标”承诺。控制、减少碳排放,推动能源结构转型,发展绿色经济,是我们的必经之路,但也面临诸多挑战和进程中的不确定。
“ESG”是国内资本市场正在逐渐接纳的投资理念,促使企业在发展的同时兼顾环境效益、社会责任和公司治理。中国的资本市场正尝试搭建自己的ESG评价体系,引导资本和企业做出有长远价值的投资。
界面新闻ESG频道推出系列专访【ESG先锋谈】,听听学界、金融业和政策制定者的经验之谈和方向指引。
从国际视角来看,ESG能够迅速发展,成为当今潮流,相关国际组织和倡议在其中的推动力至关重要。
联合国负责任投资原则组织(UN PRI),成立于2006年,由联合国前秘书长科菲·安南牵头发起,旨在帮助投资者理解环境(Environment)、社会(Social)和治理(Governance)等要素(简称ESG)对投资价值的影响,支持各签署机构成员将上述要素融入到投资战略和决策中,以促进全球金融体系的可持续发展。
通过签署上述原则,签署方承诺在做出投资决策时,遵循ESG议题的相关标准,并鼓励所投资的公司遵守和践行ESG的要求。例如8月份刚成为签署机构之一的中欧基金,需要进一步构建一套完善的ESG投研政策,并定期向UN PRI组织提交责任投资原则年度报告。
从UN PRI在中国的实践也可以窥探到国内ESG发展的路径。

日前,UN PRI中国区负责人罗楠在接受界面新闻专访时表示,从2017年底正式在国内设立团队以来,PRI的签署机构快速增多,表明中国市场对ESG越来越接受和重视。
根据2021年4月至8月底的数据,中国大陆签署机构数量的增长率为16%,是全球增长最快的第二大市场。目前,国内已成为签署方的74家机构涉及资金约4.7万亿美金。
不过,增速快也与国内起始签署方基数小有关。国内资产所有者践行ESG投资的潜力还有待释放,同时,国内ESG投资环境仍缺失强制性及标准化的ESG报告披露制度。与发达市场相比,国内ESG投资还有巨大的发展空间。
对投资者、其它利益相关者来说,提高ESG的意识非常重要。罗楠认为,ESG是未来资产管理行业领域的核心要素,“可以帮助投资者规避风险,识别和投向战略稳健的公司,提高长期投资回报,同时助力实现国家的双碳和可持续发展目标”。
以下为采访实录:
ESG是投资前沿,PRI中国签署方增速快
界面新闻:哪些行业的公司目前最为积极地加入负责任投资,背后的推动力是什么?
罗楠:PRI的原则面向机构投资者,有三类公司可以签署PRI,第一是资产所有者(Asset Owner),比如养老基金、保险、主权财富基金、多边发展银行、捐赠基金、基金会等,作为处在价值链顶端的投资者,其投资策略可以很大程度影响资本市场的发展方向。第二类是资产管理公司,比如公募基金、私募基金、保险资管、银行资管等。第三是为投资者提供咨询服务的机构,比如评级公司、指数公司 ,和数据提供商等。目前在国内,公募基金加入PRI和践行ESG的积极性比较突出。
PRI代表的是一个受到国际认可的投资原则,通过签署PRI的六项原则,投资者可以公开展示其负责任投资承诺并督促负责任投资实践的落地。不同机构加入PRI的动机各有不同,有的出自于海外客户的要求,有的来自公司内部领导层的重视,有的出于学习领先实践的目的。
总体来说,加入PRI是基于投资者对未来可持续发展和ESG投资趋势的共识。而PRI作为全球最大的投资者网络,以为签署方创造价值为宗旨,加入PRI的机构可以得到关于践行ESG投资的系统性和持续性支持。
界面新闻:PRI如何在实践中帮助投资者参与ESG议题?PRI对于ESG指南的指标设置有什么侧重点?
罗楠:PRI的主要工作是帮助投资者践行六大负责任投资原则。比如通过制定针对不同资产类别和ESG议题的指南、指引、案例研究、年度报告、政策参与、在线培训、会议等,支持投资者将ESG因素纳入投资流程和决策。另外,PRI还为签署方搭建了合作平台,组织和协调有共同诉求的投资者就特定ESG议题参与被投资公司。全球最大的投资者参与项目“气候行动100+”即是一个由PRI共同发起和支持的合作式参与项目。
针对资产拥有者,PRI引导和支持投资者将ESG因素纳入对管理人的筛选、任命和监督的流程中;针对股票、固收等各资产类别,投资PRI发布入门和深入的ESG融合指南,帮助投资者学习如何在不同的资产类别中纳入ESG因素,以便更好地管理风险和识别利用传统方法可能忽略的投资机遇。
因为PRI的工作旨在受益全球的签署方,所以指南具有广泛的适用性,而非所有签署方必须遵循的标准。
界面新闻:PRI目前签署的74家国内机构中,资管机构占73%,而资产所有者机构占比仅4%,这种比例跟国际上的趋势有何不同?中国的签署机构是从何时开始快速增长的?
罗楠:在签署方结构中,中国资产所有者数量占比确实低于全球平均水平(15%)。拉丁美洲是近年PRI签署方增速最快的市场,其资产所有者签署方比例占到27%,快速推动了当地ESG投资的发展。
从ESG投资的发展历程来看,ESG投资的发展很大程度上是来自于资产所有者机构的推动,比如日本的政府养老投资基金在推动日本乃至亚洲的ESG投资发展中发挥了关键性作用。
在2017年底之前,PRI在大陆仅有7家签署成员。PRI在2017年在中国设立团队,自此签署方开始出现明显增加。根据最新统计数据,从今年的4月份到8月底(4月份是PRI财年的开始),中国机构数量的增长率是16%,是全球增长第二快的市场。到目前为止,中国签署的74家机构资管规模大概4.7万亿美金。
界面新闻:这些机构在签署PRI之后,也有很多加入了“净零资产管理者”“净零资产所有者”等倡议,PRI与这些倡议之间是什么关系?
罗楠:与ESG相关的倡议和机构有很多,PRI可以看作一个伞状的机构,在较高的层面指导投资者运用ESG投资的原则。PRI与ESG领域的其它机构相互补充和协作,共同推动和支持ESG切实和有效的融合到投资中。
联合国 “净零资产所有者联盟”是PRI与联合国环境署金融倡议联合发起和支持的一项重要工作,旨在鼓励和支持资产所有者在2050年前实现向净零资产组合过渡,并发挥资产所有者在气候领域的领导力和杠杆作用。除此之外,PRI还支持如“净零资产管理人”倡议、“气候行动100+”、“投资者议程”等工作机制,目的是通过完整的框架,倡导和支持投资者采取气候行动,在2050年前实现净零排放。
促进全球可持续发展报告标准的趋同
界面新闻:国外在ESG信息披露上经历了怎样的博弈过程?
罗楠:国际ESG披露框架自上世纪90年代开始发展,在这个过程中有一些相关机构创立,比如总部位于英国的CDP、国际综合报告委员会(IIRC)、可持续发展会计准则委员会基金会 (SASB)等。
随着这些机构的成立和工作的推动,上世纪90年代,环境、健康、安全责任方面的信息成为企业报告的一部分,随后又加入可持续性信息。所以国际上ESG报告是以自愿开始转向强制或者半强制,其中包括欧盟以及香港、新加坡、马来西亚等。
在企业披露越来越多ESG相关信息的过程中,形成了很多不同的报告框架,其实这些框架均建立在对以下方面日渐增长的共识之上:ESG议题能影响公司业绩表现、公司需要承担对外部利益相关方的责任、经济发展需与更广泛的社会和环境目标相符。
目前,国际财务报告准则基金会(IFRS)正着手设立国际可持续发展准则理事会(ISSB)。ISSB的设立有望有效解决缺乏统一的ESG报告标准的问题。
界面新闻:目前国内还是自愿披露,未来是否会进行强制披露?PRI认为中国企业应该如何选择合适自己的ESG披露指标?
罗楠:根据上一个问题提及的国际经验,PRI建议强制披露,并且将关键ESG信息纳入到财务报告中。
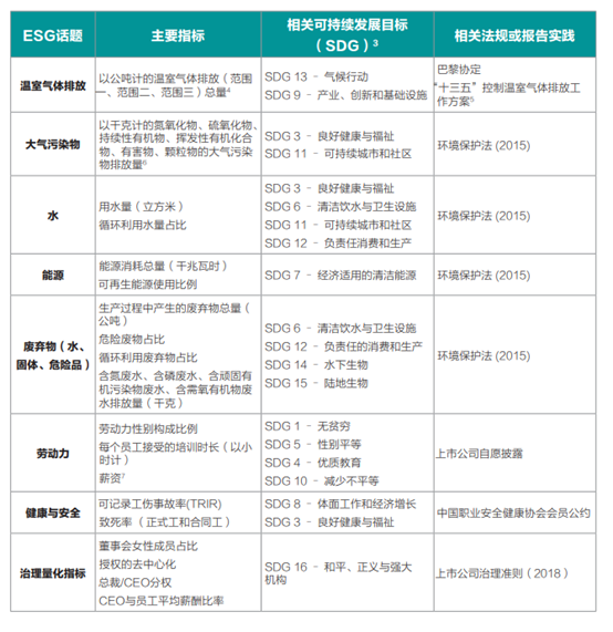
2019年,PRI发布了一份对中国ESG数据披露和关键指标的建议,这份报告所提的关键性指标具有普适性,是不分行业的一个国际性标准化指标。E层面包括温室气体排放,大气污染物、水、能源和废弃物;S层面关键的指标为劳动力和健康与安全;G层面建议考虑董事会中女性的占比、反腐败和贿赂等方面。
在这些主要指标之外,我们也建议监管机构考虑分行业、基于项目设立披露指标,推行关于一般经济贡献的公司问责制(包括纳税、薪资、地方发展和投资),以及基于一定的背景进行ESG表现评估,促进符合TCFD(气候相关财务披露工作组)框架的、前瞻性的、基于情景分析的ESG信息披露。
界面新闻:如何看待多样的ESG评级体系?评级发展将走向何方?
罗楠:评级的关键是需要高质量的披露数据。ESG评级公司的角色有点像投资顾问,所提供的服务是基于客户的特点和需求的,所以出现多样化是正常的,不同的投资者投资风格和偏好有所不同。
改善ESG评级的透明化可能是未来发展的方向,可帮助投资者了解不同评级背后的原因和差异。
界面新闻:从概念上说,ESG投资、影响力投资与负责任投资可以画等号吗?ESG投资能否带来超额收益?
罗楠:ESG投资衍生于PRI的六项原则,负责任投资与ESG投资经常被交叉使用,可以认为内涵是一样的。
影响力投资不同于负责任投资。一般来讲,影响力投资优先关注投资的影响力,所以投资者可能以牺牲财务回报为代价。而ESG投资中,风险和回报仍是投资者优先考虑的因素,负责任投资者将ESG因素对投资风险和机遇的影响纳入考量,以更好的创造长期回报。不过负责任投资也在不断发展演变的过程中,比如,一些领先的投资者在考虑ESG相关风险和机遇外,也开始关注投资对环境和社会的影响。最终,不同的概念可能会同小溪一样汇聚成一条大的河流。
关于ESG投资跟回报之间的关系,学术界已开展了很多研究。德意志资产管理公司与汉堡大学梳理了关于ESG因子如何影响公司财务业绩的2000多项学术研究,发现“绝大多数研究得出正向结果”。贝莱德的新研究显示,在疫情期间,ESG基金的增长较为稳健。PRI针对美国和中国市场的研究皆显示,ESG是超额收益的来源。
国内ESG投资及碳市场仍有发展空间
界面新闻:总得来说,您认为中国在ESG在投资实践方面还有哪些困难和挑战需要克服?
罗楠:对于投资者来说,目前在中国市场缺乏高质量、标准化和可比性的ESG数据是开展ESG整合的关键挑战之一。
在克服障碍的过程中,中国的资产所有者和监管机构可以发挥关键作用,可有力并有效的引导资产管理人系统和深入的考虑ESG因素,推进ESG投资的不断深入发展。监管机构可通过明晰投资者在考虑ESG方面的责任,出台ESG信息披露要求,发布尽责管理守则等措施为投资者开展ESG投资创造条件。
界面新闻:中国碳市场的设立,对我国双碳目标的实现有非常大的指导意义,对于引导责任投资有怎样的意义?你们认为,要更好地发挥碳交易市场的引导作用,需要达到怎样的碳价格和碳交易体系?
罗楠:碳市场制度可以通过碳价引导资金流动到低碳领域。目前,中国全国碳排放交易体系首先覆盖电力行业,正在筹备将覆盖范围扩大至其他行业,包括化工、钢铁、混凝土、有色金属、造纸和国内航空。
中国尚未公布其碳排放交易体系的二氧化碳减排目标。设定该二氧化碳减排目标非常重要,可以使碳定价政策与中国的总体气候治理和目标保持一致。更为明确的政策信号和制度也能帮助投资者,将资产配置到有利于实现双碳目标的投资上。
另外,需提高全国碳排放交易体系的有效性和覆盖面,建议根据净零排放路径设定相应的温室气体排放上限,且至少提前十年设定,以确保碳排放交易体系提供前瞻性价格信号,并且公布电力行业以及另外七个行业(石化、化工、建材、钢铁、有色金属、造纸和国内航空)的覆盖时间表,最后还应引入配额盈余的修正机制。
界面新闻:在助力实现碳达峰与碳中和目标上有哪些商业机会?中国培育减排的产业链投资机会在哪?
罗楠:PRI报告《中国实现碳中和的路径建议》对投资者概述了每个行业当中存在的投资的机遇。比如道路运输方面,电动汽车充电基础设施、低碳卡车等也将迎来越来越多的投资机会。在节能建筑上,投资者既可以投入建设项目,也可以为家庭和企业提供贷款,供其投资于建筑结构材料、供暖系统和能源管理系统的能效改进。
更为重要的两个领域是零碳电力和工业脱碳。在零碳电力方面,提高电网灵活性的扶持机制可以释放各项电网现代化技术的投资机会。工业脱碳上,投资者可以资助工业投资能效措施,如能源管理系统、建筑结构材料、供热和制冷系统以及通风。此外,规模较大的投资者可以投资该市场的供应商,包括能源服务公司以及材料和能效技术制造商。
总之,ESG的视角和维度可以让投资者更好地识别未来市场当中存在的投资机遇。当然,他们的投资行为也能为中国实现“双碳”目标发挥重大的作用。



评论