文|迈点
一、政策篇
1、中央政策:两会顺利召开,加强住房保障体系建设,支持消费基础设施项目发行REITs
住房问题是今年两会上关注的重点内容之一。政府工作报告中提到,要加强住房保障体系建设,支持刚性和改善性住房需求,解决好新市民、青年人等住房问题。住建部倪虹也提出增加保障性租赁住房的供给和长租房的建设。
早在2019年,政府工作报告就提出要“改革和完善住房市场体系和保障体系,持续推进保障性租赁住房建设和城镇棚户区改造。”虽然相比往年,2023年的政府工作报告中并未提及“房住不炒”一词。为了防范系统性风险,政策适时地对市场进行纾困和松绑,以期推动房地产行业向新发展模式转型,重点支持优质、头部房企,满足重点城市的合理住房需求。长远来看,“房住不炒”依然是房地产行业中长期的基本制度,2023年房地产行业的整体政策走向预计依然是“以稳为主”。预计2023年中央和地方仍持续支持住房租赁市场的发展,推动住房保障体系尤其是保障性租赁住房的建设。
另外,政策在金融端获得全新突破。3月24日,国家发展改革委公布《关于规范高效做好基础设施领域不动产投资信托基金(REITs)项目申报推荐工作的通知》,政策明确把恢复和扩大消费摆在优先位置的决策部署,研究支持增强消费能力、改善消费条件、创新消费场景的消费基础设施发行基础设施REITs。优先支持百货商场、购物中心、农贸市场等城乡商业网点项目,保障基本民生的社区商业项目发行基础设施REITs。
值得注意的是,自2020年4月基础设施REITs试点启动以来,截至2023年2月末,已上市REITs 25只,募集资金超过800亿元,项目涵盖收费公路、产业园区、污水处理、仓储物流、清洁能源、保障性租赁住房、新能源等多种资产类型,形成了一定的示范效应。初步探索走出了一条既遵循成熟市场规律、又适应中国国情的REITs发展之路。公募REITs的进一步扩容一方面可以有效盘活存量资产,化解房地产的金融风险;另一方面将对扩大内需、提振消费起到积极作用。

2、地方监管:成都加强住房租赁企业资金监管,海南优化租房提取住房公积金政策
成都市住房和城乡建设局等4部门发布《关于开展住房租赁资金监管的通知》,规定住房租赁企业单次收取租金周期超过3个月的或收取押金数额超过1个月租金的,应将收取的租金和押金存入监管账户;海南、攀枝花优化租房提取住房公积金政策;成都、沈阳加强住房租赁市场监管。政府出台政策,对住房租赁企业加强资金监管,控制应付款的使用,有利于从根本上降低高杠杆的金融风险,从而倒逼行业走向健康发展。

3、地方培育:广东进一步落实保障性租赁住房金融支持,拓宽住房租赁市场多元化融资渠道
继上月央行、银保监会拟出台的“金融17条”后,各地也开始进一步落实保障性租赁住房的金融支持。广东从金融支持的角度提出了支持房地产市场平稳健康发展的各项金融政策,促进房地产与金融的良性循环,满足住房租赁企业的信贷融资服务,加强住房租赁信贷产品和服务模式创新,鼓励银行机构为租赁住房REITs业务发展提供支持,租赁住房市场的融资渠道也将全面拓宽,加速“投融建管退”闭环的完善。安阳和亳州分别出台发展保障性租赁住房的实施意见和实施方案,从存量改建、资金补助、税收减免等方面支持保障性租赁住房的发展。

二、行业篇
1、企业动态:建行积极推进战略合作,布局保障性租赁住房市场
战略合作方面,新寓集团旗下的“新寓”品牌加入尚美数智科技集团品牌共创计划,双方将在酒店品牌发展、产品设计、智能硬件、供应链体系、会员互通方面展开战略合作。作为最早进入住房租赁行业的银行机构,建设银行动作频繁。本月建行与深圳市人民政府签署战略合作协议,双方将加强在保租房等领域的合作。另外,签约方面,建信住房与广星集团就广星华府保障性租赁住房项目进行签约,预计将于今年5月投入使用。3月24日,碧家成功签约广州UP智谷长租公寓项目,未来将供应359套房源。

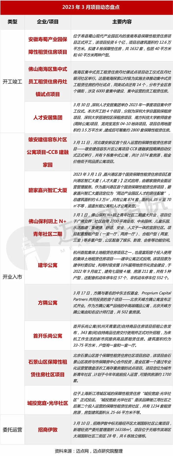
2、项目动态:项目开工、开业热度上升,市场进一步回暖
开工方面,3月30日,深圳人才安居集团举办2023年一季度项目集中开工仪式。本次开工的4个项目总用地面积约3.5万平方米,建成后可筹集约2800套保障性租赁住房。
开业方面,本月,住房租赁项目迎来集中开业。3月1日,佛山保利N+玥上青年社区二期盛大开业,项目配置整租户型(一室一厅,两房一厅)、合租户型(两室、三室)等多重户型;3月17日,北京天峰方隅公寓宣布正式开业,这是方隅公寓产品线的中高端精品公寓,由知名设计师打造,共502套房源。
委托运营方面,3月10日,招商伊敦中标无锡经开区太湖国际社区公寓项目,新增轻资产委托管理面积16338㎡。

3、资本动态:自如募资10亿美元拟赴港IPO,多家房企发布年报
本月,中国银行积极发放保障性租赁住房贷款,多为地方银行的首笔保障性租赁住房贷款,用于支持当地的保障性租赁住房建设。
上市动态方面,3月8日,中国租房平台自如考虑在香港首次公开募股(IPO),计划筹资约10亿美元,最早或于4月份向香港交易所提交初步招股说明书,并最快在今年上市。2018年至今,自如曾开展多轮融资。2018年初,自如完成40亿元A轮融资;同年3月,自如完成A+轮融资,金额未对外透露;2019年6月,自如完成B轮融资,募资5亿美元,本轮由泛大西洋资本领投,腾讯、红杉资本、天图资本等跟投;2020年3月3日,据外媒报道,软银通过愿景基金向自如投资10亿美元,其中5亿美元直接投资,另外从其创始人手中购买了5亿美元股票。
3月,房企纷纷披露2021年度业绩公告,公布了旗下长租公寓的经营状况、房源规模及运营情况等多项信息。其中万科泊寓2022年实现营收32.4亿元,同比增长12.1%,运营管理租赁住房21.5万间,累计开业16.7万间,年终出租率达95.6%。龙湖冠寓2022年租金收入为24.4亿元,同比增长9%;已布局全国30余个高量级城市,累计开业房间数量11.6万余间,开业六个月及以上的房源出租率为91.1%。


三、市场篇
1、租赁用地成交:上海3月成交1宗租赁用地,成交土地建设面5.3万㎡

3月13日,上海建工集团股份有限公司下属的上海长荧企业管理合伙企业、嘉兴建翊投资有限公司联合体竞得上海市嘉定区一保租房地块(保障性租赁住房)的国有建设用地使用权并签订土地出让合同,成交总价为2.65亿元。土地面积2.1万平方米,计容面积5.3万平方米,用途为租赁住房。上海长荧与嘉兴建翊在联合体的投资比例分别为99%、1%。该公司表示,上述土地使用权的获取符合公司在保租房领域的发展战略,有助于推动主营业务多元化发展,增强公司可持续发展能力。
2、保障性租赁住房供应:部分省市公布计划和筹集进度
3月,海南、北京、上海、杭州、东莞、包头、酒泉等省市继续公布保障性租赁住房的筹集进度和供应计划。


3、全国20城住房租赁市场表现:租赁市场租金较为稳定,供应量持续增加
3月整体租赁市场租金较为稳定,全国20城租赁房源租金50.63元/月/㎡,与上月变化不大。同比2022年3月,上升了0.05%。从供应量来看,正值开工旺季,供应量呈现快速恢复态势;随着春招季的到来,需求逐渐回升,挂牌量大幅增长,租赁市场持续回暖。


从不同线级城市的租金来看,2023年3月,一线城市租金为92.5元/月/㎡,租金均价环比变化不大,同比上涨了3.42%。其中,上海租金为104.9元/月/㎡,环比下降4.05%。新一线城市租赁房源均价为41.34元/月/㎡,环比上升0.87%。其中武汉租金环比上升8.74%至42.18元/月/㎡。二线城市租赁房源均价为36.63元/月/㎡。3月,厦门的租金为53.42元/月/㎡,环比下降2.27%。
四、品牌篇
1、品牌百强榜单
以下是迈点研究院独家发布的“2023年3月住房租赁品牌影响力(MBI)100强榜单”。本月冠寓 、泊寓、美丽屋、魔方公寓、自如租房、朗诗寓、窝趣公寓、瓴寓、乐乎公寓、方隅公寓进入榜单前十。


3月,住房租赁品牌100强的平均品牌指数为70.73,环比上升22.88%;行业均值19.41,环比上升19.68%。相比2月,由于春招季租赁需求回暖,住房租赁品牌租房优惠力度的增加,3月住房租赁品牌指数再次上扬,头部品牌品牌营销动作积极,优势明显。
2、品牌细分榜单
1)细分背景品牌表现:国企系品牌影响力热度较高,力推节日营销活动

本月国企背景品牌指数增长最快,东南青年汇、城投宽庭和承寓位列国企背景公寓TOP3,主要围绕开业活动和妇女节节日营销展开。3月20日,承寓两座大型租赁社区——承寓·和光尘樾社区和承寓·星澜里投入运营。共1825套精装租赁房源即将入市;在妇女节当日,承寓还举行了“勇敢美丽 寓妳同行”观影会,吸引住客的积极参加,大幅提高了品牌指数。

2)区域品牌表现:全球品牌表现较为出色,雅诗阁服务公寓排名快速攀升

综合住房租赁品牌指数来看,本月全球品牌整体表现较佳。其中雅诗阁服务公寓排名提升较为明显。3月,雅诗阁服务公寓开展专属春季促销活动,推出一系列全球精选特惠房源;另外,雅诗阁还在中国旗下北区5城12家在运营公寓,联合推出“可持续发展环保月”系列活动,包括创意环保展、环保手作DIY、绿色种植、地球一小时关灯等,大幅提高了品牌指数。

3)细分主题品牌表现:蓝领公寓热度最高,乐璟生活社区位列第一

从品牌指数来看,蓝领公寓热度提升较快。其中乐璟生活社区表现最为出色,在蓝领公寓品牌榜中位列第一。这主要与乐璟生活社区的开业活动有关。3月28日,乐璟生活社区与浦京德朗(佛山)公司共同合作的首个企业住宿项目——乐璟五沙湾区壹号生活社区正式开业。作为首个佛山地区的产业园住宿社区,乐璟五沙湾区壹号生活社区建筑面积约1.9万平方米,共设有434房间。随着中国经济发展和产业结构转型,国内产业园迎来了升级新建的高潮。未来,双方还将在业务拓展、运营管理、业务创新等方面进行交流合作,立足打造成现代化产业园人才服务标杆园区。

3、品牌细分维度
1)搜索重点关注:融寓

本月搜索指数排名前十的品牌依次是:自如租房、乐乎公寓、窝趣公寓、瓴寓、保利N+公寓、中建·幸孚+公寓、魔方公寓、城家公寓、优客逸家、融寓。其中,值得重点关注的是融寓,本月搜索指数达到14.35,前十品牌中搜索指数涨幅最大。
3月,融寓的潜在客群主要集中于北京、广东、上海、四川、江苏、湖北等地。融寓在全国的潜在客群年龄主要集中于20-29岁,该年龄区间占比42%;其次是30-39岁,该年龄区间占比39%;从不同性别的占比来看,男性客群占比较大,占比59%。
2)媒体重点关注:东南青年汇

从住房租赁品牌的媒体指数来看,3月,媒体指数排名前十的品牌依次是:冠寓、泊寓、魔方公寓、方隅公寓、朗诗寓、乐璟生活社区、壹间公寓、东南青年汇、雅阁公寓、自如寓。其中,媒体指数重点关注品牌为东南青年汇,其媒体指数达到85.37,位列媒体指数第8位。
本月东南青年汇的媒体出稿来源主要集中于国搜新闻、百度新闻、腾讯新闻、迈点新闻、网易新闻等。3月24日,“宁青驿站”南京青年人才驿站发布会暨青年人才市情体验活动启动仪式举行。全市已建成12家“宁青驿站”,覆盖全市12个板块。一期协调统筹市属国有企业安居集团、东南集团、河西集团从旗下运营的长租公寓、人才社区中提供500间空置房间,为来宁求职就业的青年大学生提供过渡性住宿。其中“宁青驿站”栖霞青年人才驿站东南青年汇仙林店位于栖霞区文澜路2号,公寓配套齐全,交通十分便利,可满足住户基本生活需求。
3)运营重点关注:冠寓

本月运营指数排名前十的依次是:美丽屋、冠寓、泊寓、瓴寓、魔方公寓、自如租房、博乐诗服务公寓、新派公寓、朗诗寓、优客逸家。其中,运营突出表现品牌为冠寓,其运营指数达到201.14,位列运营指数第2名。
数据显示,3月,冠寓微信公众号相关文章数为56467条。微信内容主要围绕“春招季”毕业生租房福利活动展开。面对春招季,随着租赁市场需求的持续回暖,冠寓紧跟热点,不断创新服务于产品,针对应届生推出租房优惠、全国0元换租、龙湖实习内推通道等。另外,为了鼓励老带新,冠寓在3月还开展了百万珑珠限时免费送活动,引起职场人的积极参与,进一步提升了运营指数。
五、榜单数据说明
“2023年3月住房租赁品牌指数(MBI)影响力”数据来源于迈点品牌指数MBI,根据迈点品牌指数MBI近411家品牌数据汇总统计而成。具体说明:
1.迈点品牌指数MBI(住房租赁部分)说明
迈点品牌指数MBI(住房租赁部分)主要从搜索指数、运营指数、媒体指数3个维度分析品牌在互联网和移动互联网的影响力。
监测对象:住房租赁品牌
计算公式:MBI=a*SI+b*OI+c*MI
注:MBI,指某品牌的迈点品牌指数MBI数据;a、b、c,指系统中的加权系数;SI(search Index),指搜索指数;OI(Operation Index),指运营指数;MI(Media Index),指媒体指数。
注意:企业或个人可参照品牌指数数据对品牌发展进行监测和预测,但迈点品牌指数MBI不能与其品牌发展完全等同。
搜索指数:一段时期内,品牌关键词在各大搜索引擎中正面搜索频次的加权和。
运营指数:一段时期内,品牌在互联网和移动互联网的运营情况,如微博、微信等。
媒体指数:一段时期内,大众媒体和行业媒体报道中与品牌关键词相关的正面新闻数量。
2.统计时间:2023年3月1日-3月31日
3.监测范围:411家市场主流住房租赁品牌
基于百人团队的全时监测、超千种维度的数据抓取、5轮层层精校与自我审核,迈点品牌指数MBI最终得以化繁为简,将繁杂的数据表象精炼为客观指数并加以呈现。历经10年有余的数据积淀与深耕,迈点品牌指数MBI也日益成为洞察行业品牌发展变化的风向标。


评论